走进嘉陵
集团介绍
组织架构
匠心作品
嘉陵资讯
集团要闻
嘉陵动态
政策法规
产业板块
农业开发
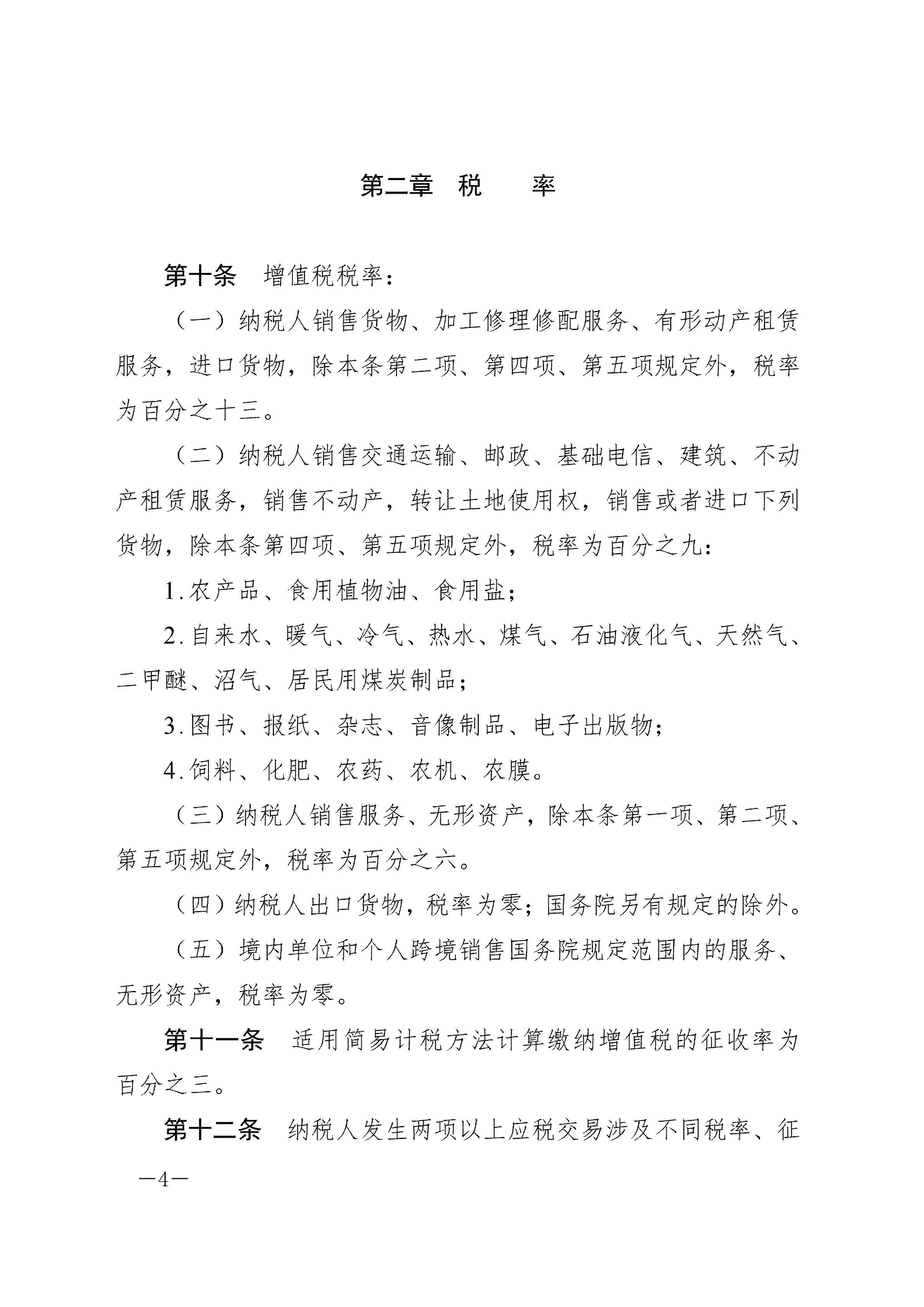
文旅康养
供水环保
建筑施工
资产管理
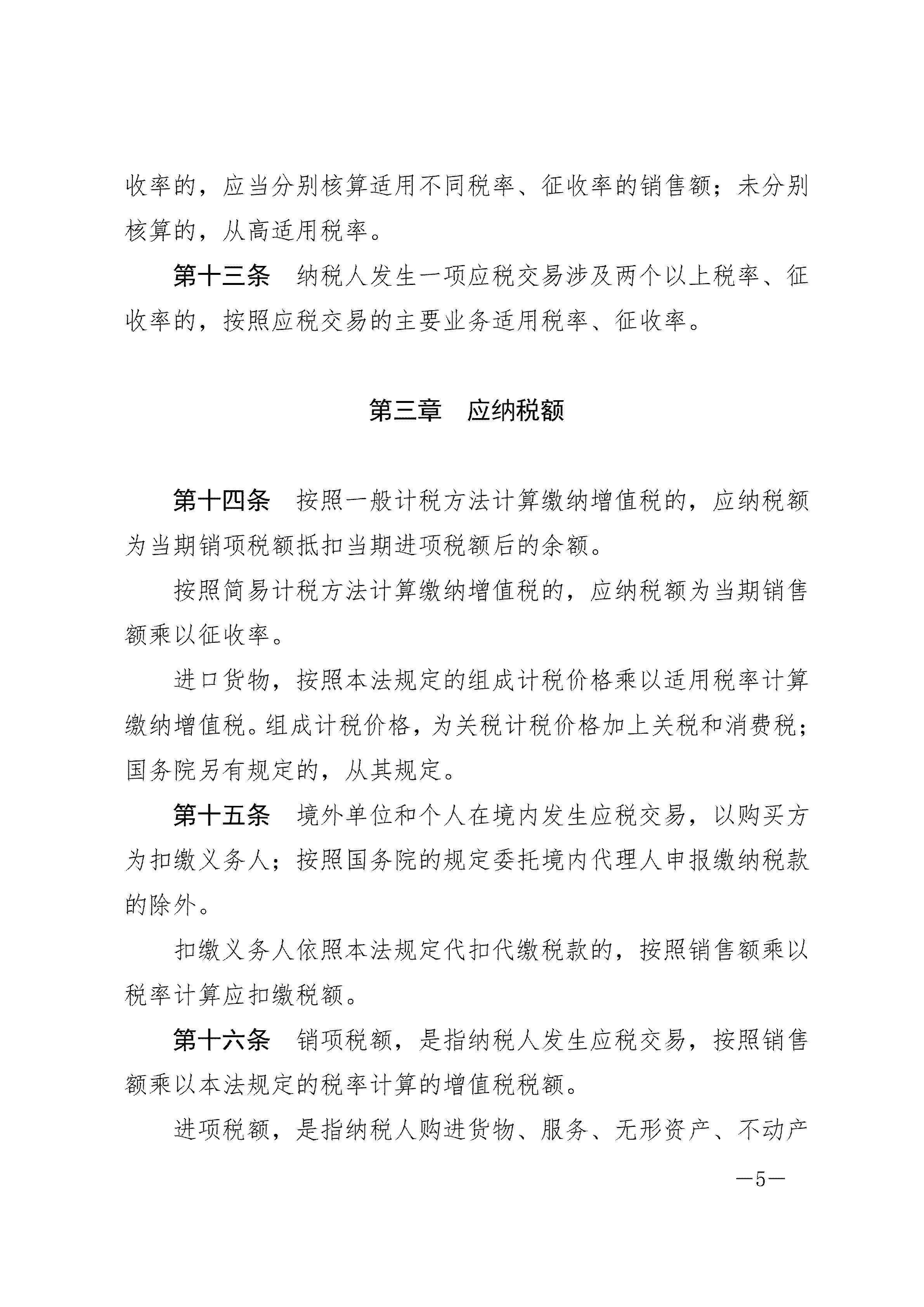
人力及商贸
服务大厅
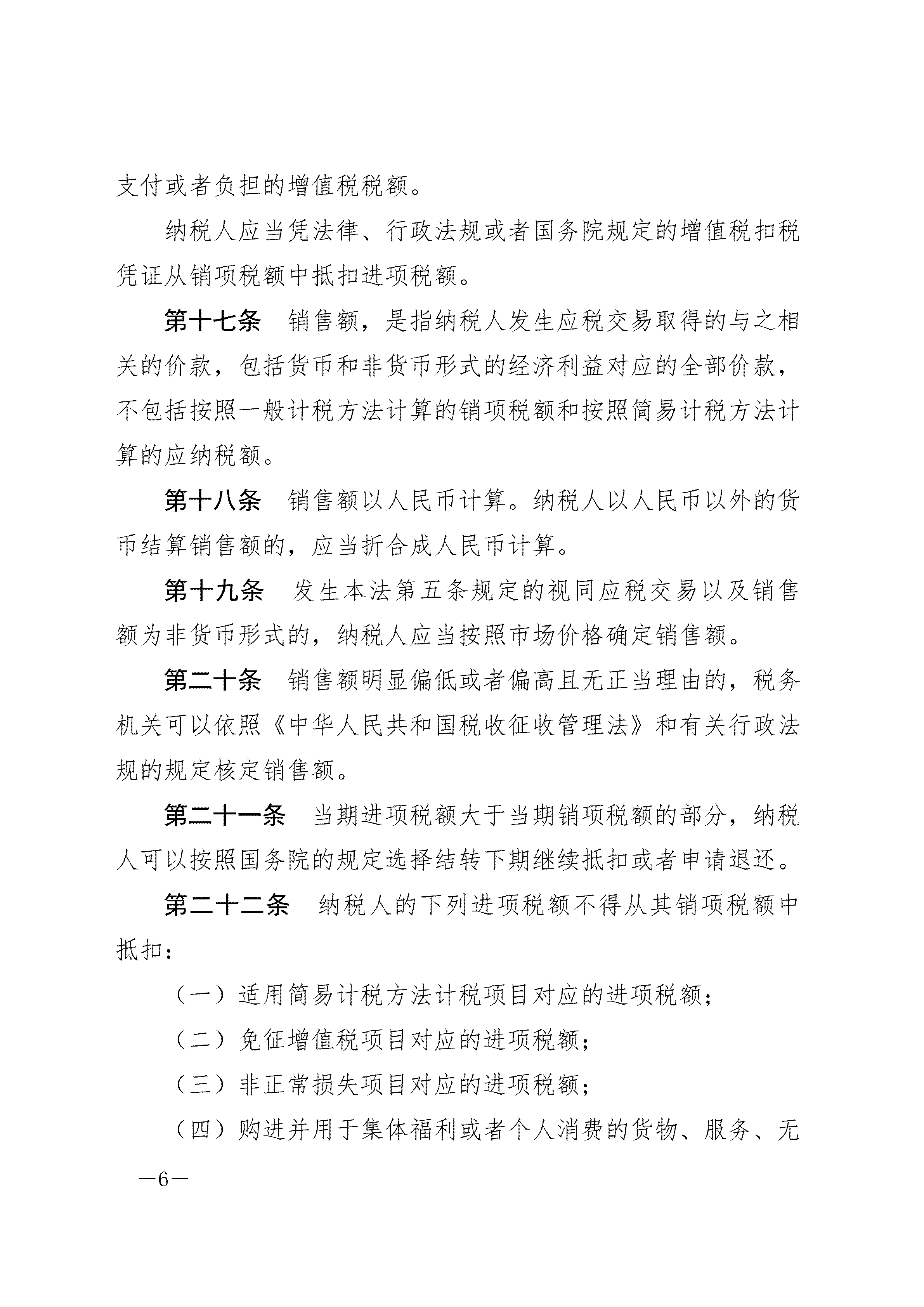
重要公告
招标信息
结果公示
商业招租
党群视窗
党建工作
纪检监察
群团工作
联系我们
在线留言
联系方式
首页
走进嘉陵
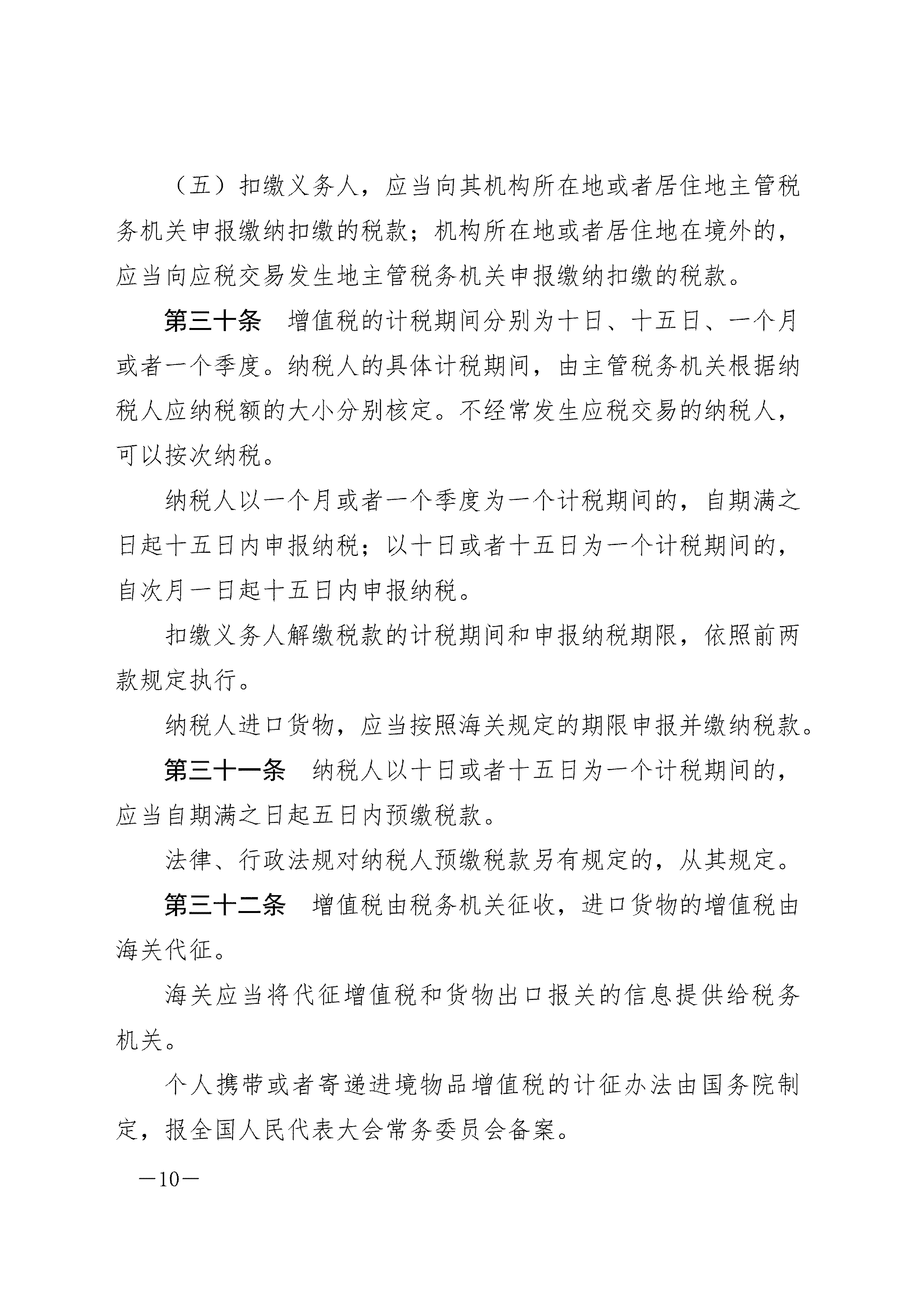
集团介绍
组织架构
匠心作品
嘉陵资讯
集团要闻
嘉陵动态
政策法规
产业板块
农业开发
文旅康养
供水环保
建筑施工
资产管理
人力及商贸
服务大厅
重要公告
招标信息
结果公示
商业招租
党群视窗
党建工作
纪检监察
群团工作
联系我们
在线留言
联系方式
您当前的位置:
嘉陵资讯
>
政策法规
集团要闻
嘉陵动态
政策法规
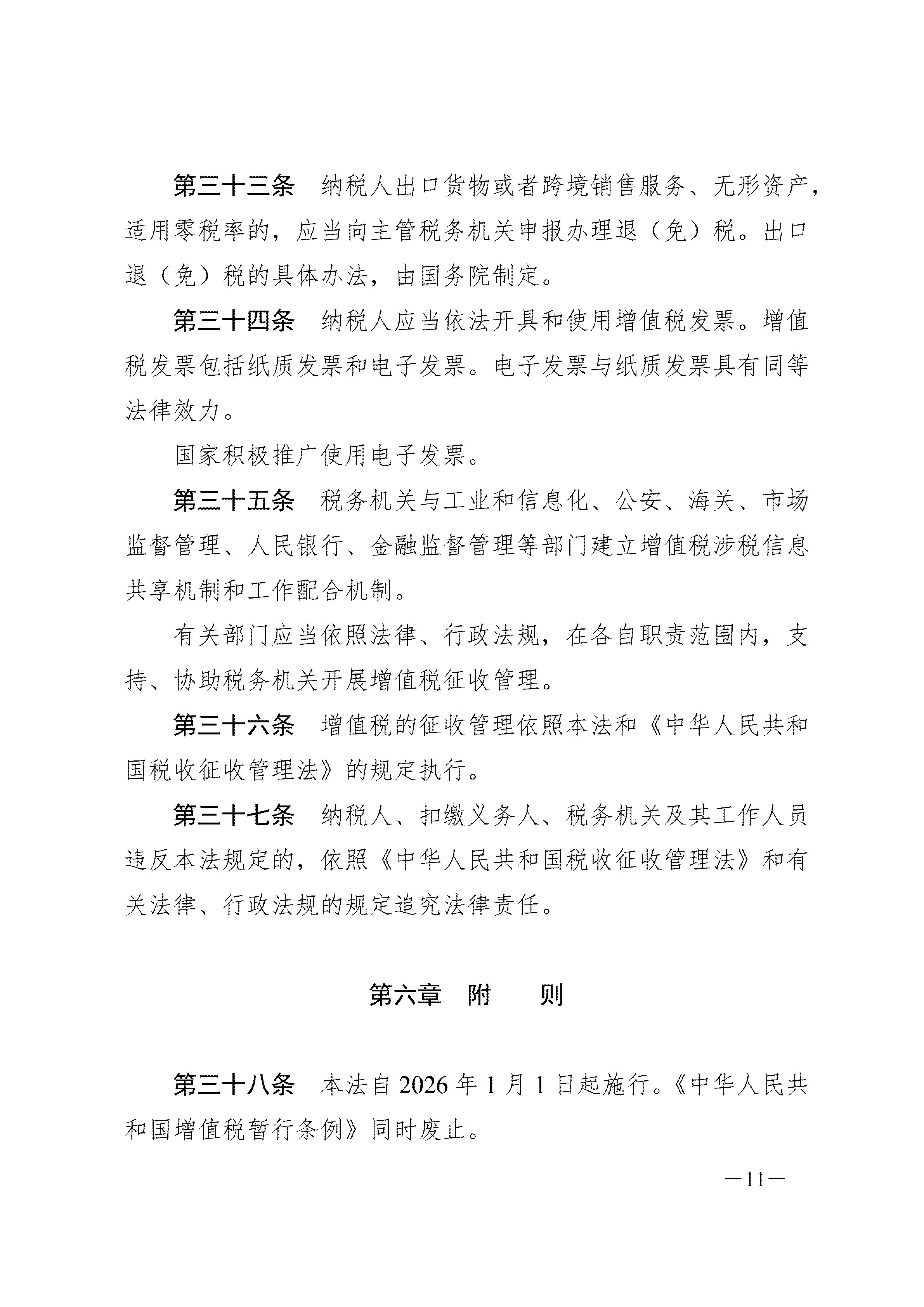
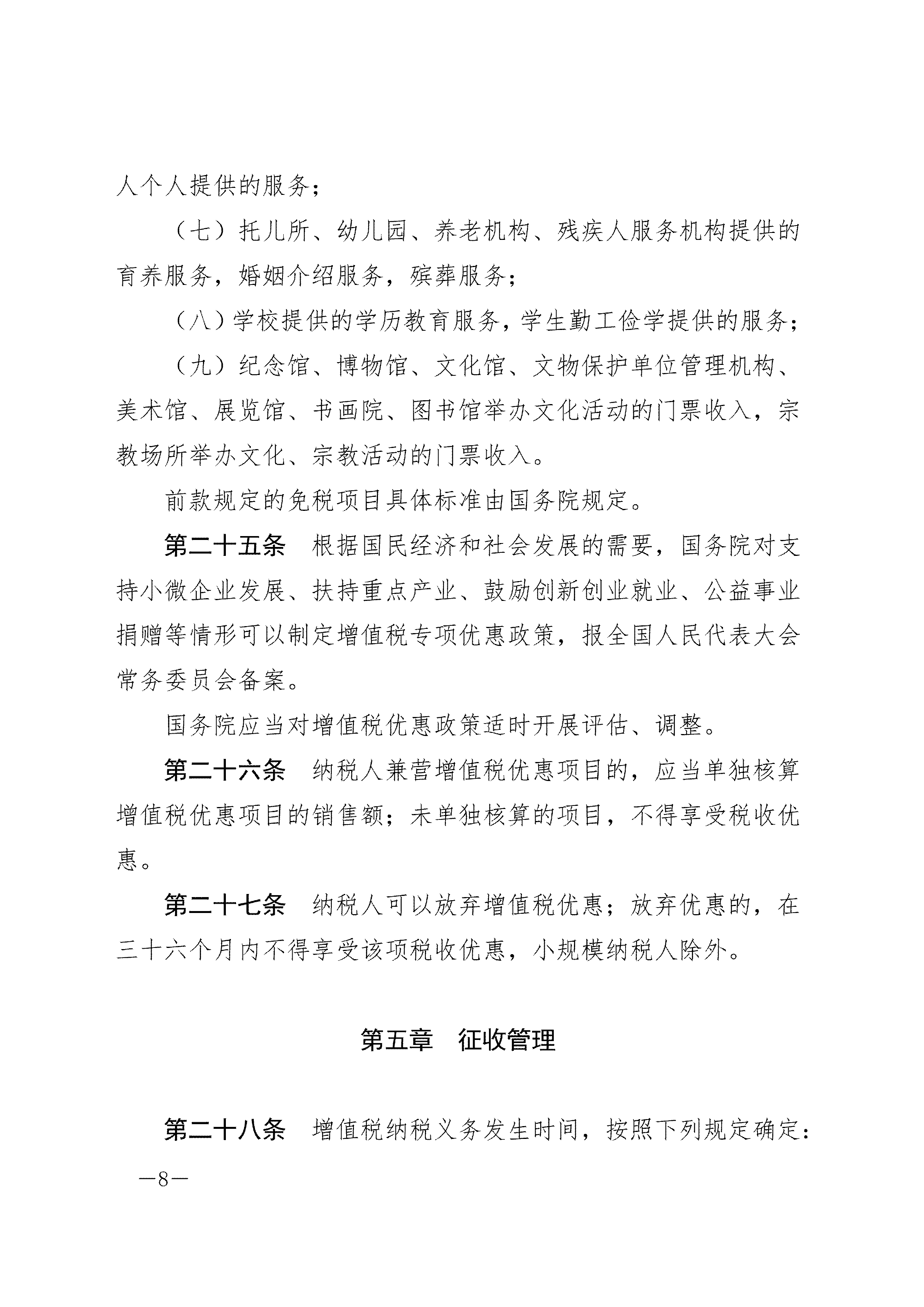
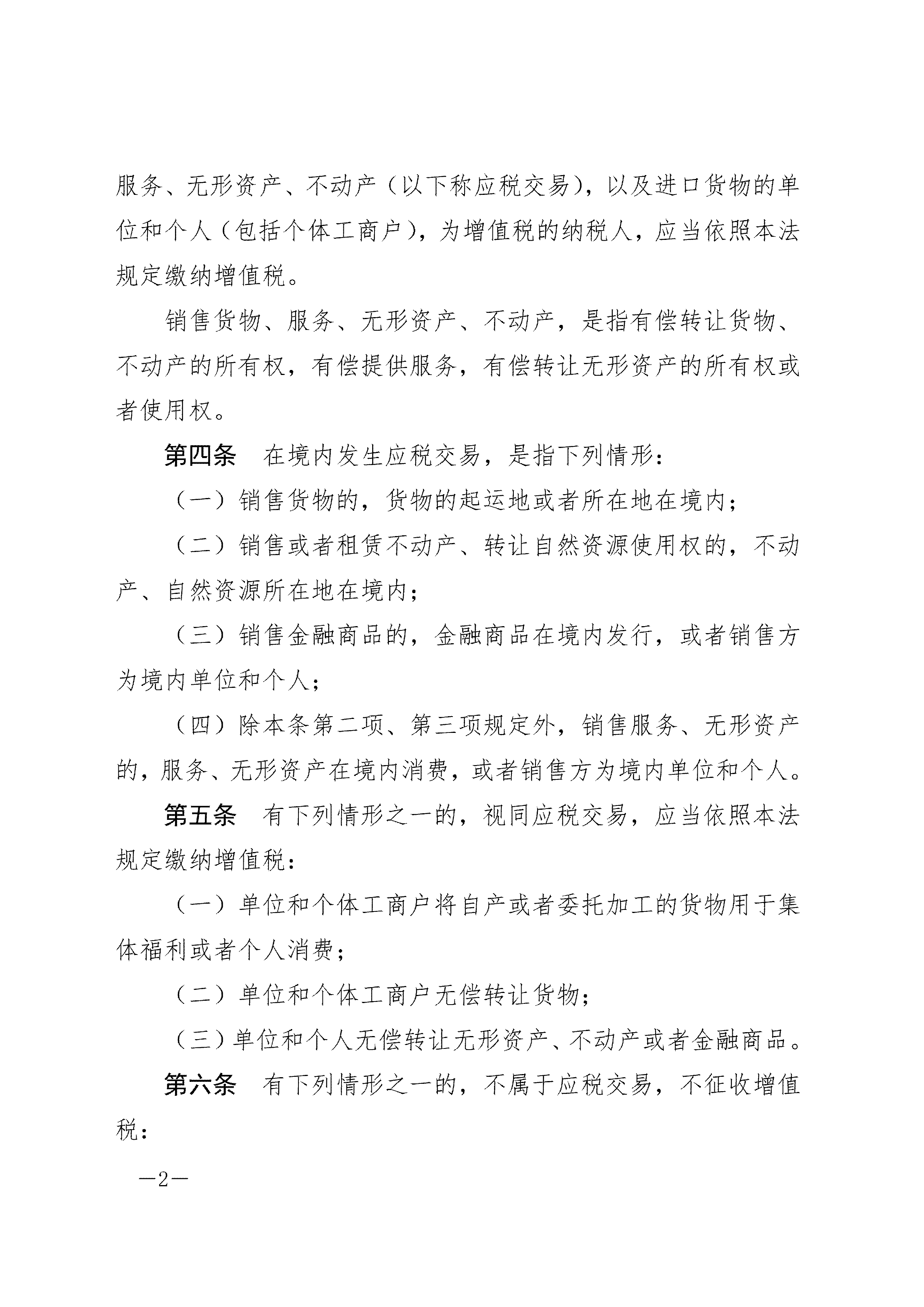
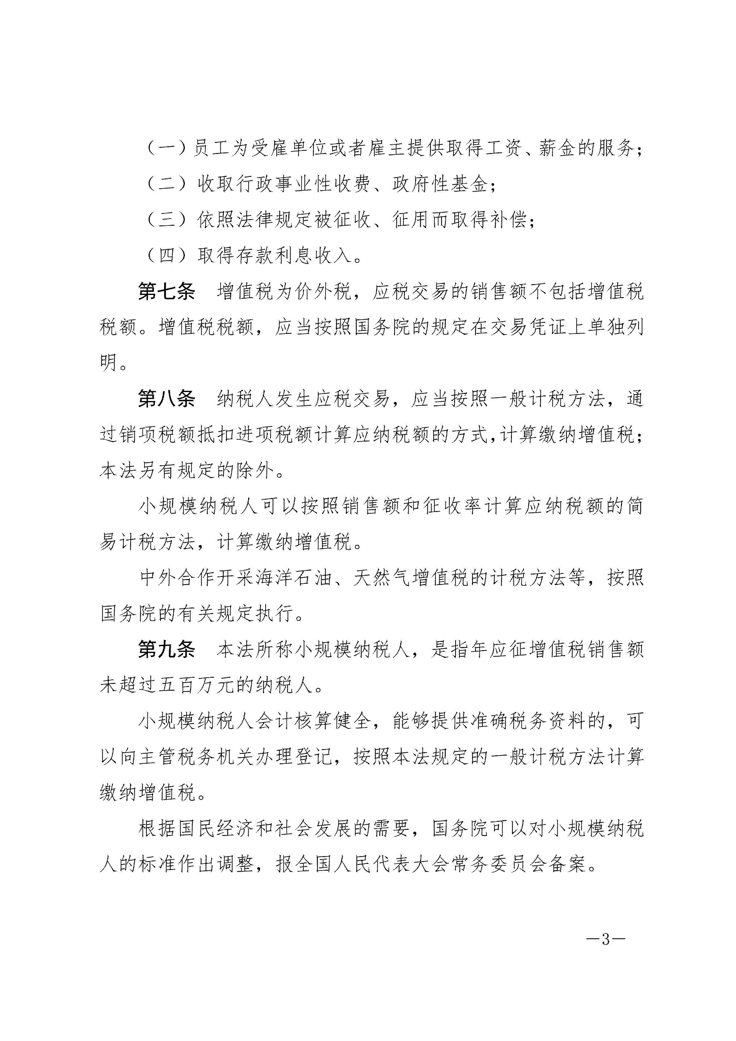
中华人民共和国增值税法
来源:审计法务部
阅读:
0
发布时间:2026-03-04
上一篇:
中华人民共和国食品安全法
下一篇:
四川省内部审计条例